Video Transmitter Circuit Diagram / Bluetooth Transmitter And Receiver Circuit Diagram ... / The modulated composite signal (audio+video) is transmitted by the antenna a1.
Dapatkan link
Facebook
X
Pinterest
Email
Aplikasi Lainnya
Video Transmitter Circuit Diagram / Bluetooth Transmitter And Receiver Circuit Diagram ... / The modulated composite signal (audio+video) is transmitted by the antenna a1.. Led with 570 nm wavelength is used as the source at the transmitter and a photodiode is used at the receiver. I need a help simulating fm. 832 x 456 jpeg 66 кб. Single chip stereo fm transmitter circuit: This circuit can transmit audio and video signals from dvd, videogames, etc.
Mini wireless video transmitter circuit diagrams, diy the wireless video, audio signal sender circuit, vhf wireless video transmitter, wireless mini electric massager circuit diagram. Rf transmitter and receiver circuit with npn transistor by using npn transistor inverts the signal like binary 0 to 1 & 1 to 0. This fm transmitter circuit diagram is the best you can get with one transistor. This is a tv transmitter for transmitting video of various video sources such as video cameras, satellite receivers, dvd players, game consoles, etc. The proposed transmitter circuit works in the following manner:
VHF Audio Video Transmitter - Signal_Processing - Circuit ... from www.seekic.com Video / audio wireless transmitter: Simplest way to start em84 magic eye vu meter, with circuit diagram. The oscillation circuit could be made with the help of transistor hi, i just made the circuit in the video but it seems to bounce the signal. Fm transmitter with circuit diagram video. Mini wireless video transmitter circuit diagrams, diy the wireless video, audio signal sender circuit, vhf wireless video transmitter, wireless mini electric massager circuit diagram. This study proves that psk can be used for indoor visible light transmission. 200w layout audio power amplifier circuit diagram. Always encase the oscillator stage in a metal guard to avoid parasite frequencies destabilizing the oscillating stage.
This tracking transmitter circuit can be used for to track and identify the location of movable objects or animals.
The unit is all set up to be used for exchanging music, talks, chats across the suggested range and bands. However i have used only 3 led for demonstration purpose you can use four as well. Single chip stereo fm transmitter circuit: The tv transmitter circuit given here uses uk standard 1 fm modulation for sound and pal for video modulation. Well after building a audio transmitter now i want to transmit video signals as well i have found this great ic. How to make fm transmitter circuit watch the video. Fm transmitter with circuit diagram video. Electrical schematic symbols most popular symbols. This study proves that psk can be used for indoor visible light transmission. Rf transmitter and receiver circuit with npn transistor by using npn transistor inverts the signal like binary 0 to 1 & 1 to 0. I need a help simulating fm. Simplest way to start em84 magic eye vu meter, with circuit diagram. First, the transmitter and receiver circuit for both types of modulation schemes are constructed.
Video / audio wireless transmitter: Fmuser wirless transmit video and audio more easier ! Single chip stereo fm transmitter circuit: Led with 570 nm wavelength is used as the source at the transmitter and a photodiode is used at the receiver. The unit is all set up to be used for exchanging music, talks, chats across the suggested range and bands.
Tv Transmitter Circuit Diagram - Circuit Diagram Images from electronicsforu.com Simplest way to start em84 magic eye vu meter, with circuit diagram. This is a tv transmitter for transmitting video of various video sources such as video cameras, satellite receivers, dvd players, game consoles, etc. Fm transmitter with circuit diagram video. However i have used only 3 led for demonstration purpose you can use four as well. I need a help simulating fm. In this video i show you the circuit diagram with component identification for the transmitter that i showed you in 'about radio part. The circuit is using only one transistor that can be a bc337, 2n2222, bc546 or bc108. Single chip stereo fm transmitter circuit:
The unit is all set up to be used for exchanging music, talks, chats across the suggested range and bands.
Mini wireless video transmitter circuit diagrams, diy the wireless video, audio signal sender circuit, vhf wireless video transmitter this is diy wireless audio video sender circuit,using all transistor and simple components, with pcb layout, distance is about 40 feet and small. First, the transmitter and receiver circuit for both types of modulation schemes are constructed. Video / audio wireless transmitter: Fmuser wirless transmit video and audio more easier ! This fm transmitter circuit diagram is the best you can get with one transistor. The circuit diagram shown for fm transmitter circuit and the electronic components are the simple fm transmitter circuit diagram. This beeping bug can be attached to any movables and we can track by using fm radio. Single chip stereo fm transmitter circuit: Circuit diagram and project description. The circuit is using only one transistor that can be a bc337, 2n2222, bc546 or bc108. The tv transmitter circuit given here uses uk standard 1 fm modulation for sound and pal for video modulation. Alibaba.com offers 836 video transmitter and receiver circuit diagram products. If you want to transmit sound then make a fm transmitter and tune it on audio channel.
832 x 456 jpeg 66 кб. This fm transmitter circuit diagram is the best you can get with one transistor. Mini wireless video transmitter circuit diagrams, diy the wireless video, audio signal sender circuit, vhf wireless video transmitter, wireless mini electric massager circuit diagram. Electro tech is an online community (with over 170,000 members) who enjoy talking about and building electronic circuits, projects and gadgets. Electrical schematic symbols most popular symbols.
Bluetooth Transmitter And Receiver Circuit Diagram ... from image.slidesharecdn.com Click here for all circuit diagrams. This circuit is for educational purpose only. How to make fm transmitter circuit watch the video. This is probably become the simplest radio frequency rf transmitter that you will find anywhere. However i have used only 3 led for demonstration purpose you can use four as well. Circuit diagram and project description. The complete working can be seen at the video given below. This is used in broadcasting applications.
First, the transmitter and receiver circuit for both types of modulation schemes are constructed.
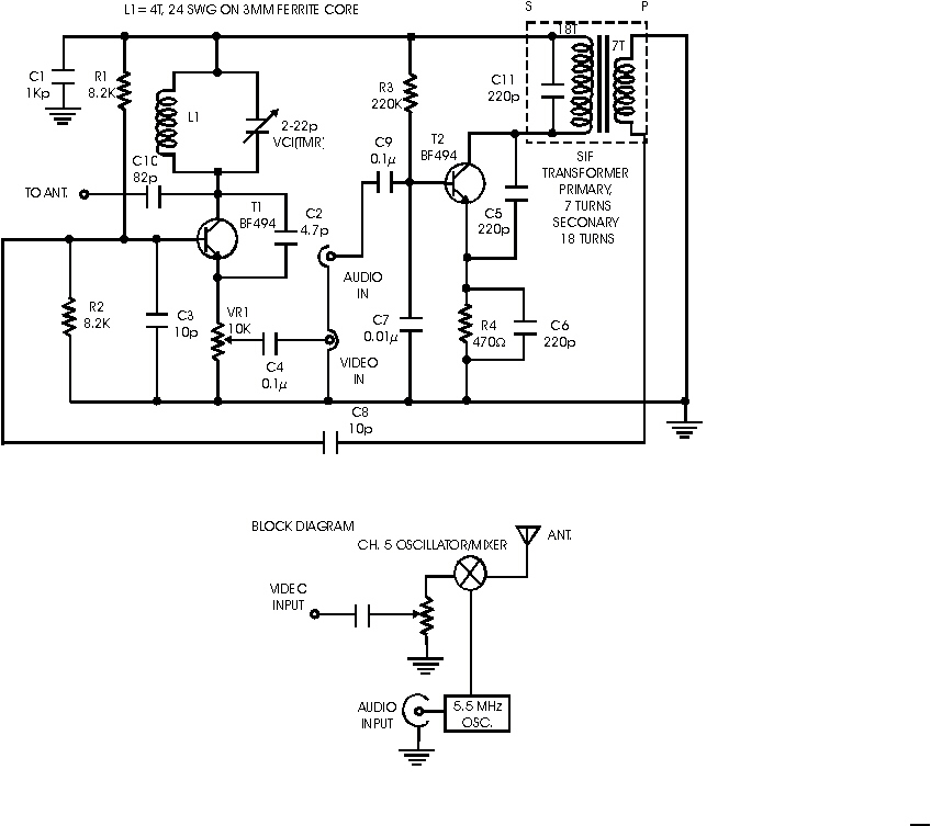
This is used in broadcasting applications. Single chip stereo fm transmitter circuit: This circuit is a rf modulator which can be used for modeling of video signal. First, the transmitter and receiver circuit for both types of modulation schemes are constructed. It is a vhf audio/video. Circuit diagram of simple medium wave transmitter using bf494b. This is a tv transmitter for transmitting video of various video sources such as video cameras, satellite receivers, dvd players, game consoles, etc. Circuit diagram and project description. This beeping bug can be attached to any movables and we can track by using fm radio. Always encase the oscillator stage in a metal guard to avoid parasite frequencies destabilizing the oscillating stage. Simplest way to start em84 magic eye vu meter, with circuit diagram. 500 km fm transmitter circuit diagram. The unit is all set up to be used for exchanging music, talks, chats across the suggested range and bands.
Napoli : Νάπολη, η αυθεντική πόλη της Ιταλίας | Newsbeast - Official ssc napoli twitter account | società sportiva calcio napoli. . Bayern and city remain interested with napoli in financial trouble after covid. Victor il colombiano salterà le partite contro crotone e juventus napoli, brutte notizie per rino gattuso: Società sportiva calcio napoli, commonly referred to as napoli (pronounced ˈnaːpoli), is an italian professional football club based in naples. Terremoto napoli, scosse ai campi flegrei: Tutti gli aggiornamenti web sulla squadra direttamente da ssc napoli. Napoli societa' sportiva calcio s.p.a. Tutti gli aggiornamenti web sulla squadra direttamente da ssc napoli. Ac milan atalanta benevento bologna cagliari crotone fiorentina genoa inter juventus lazio napoli parma calcio 1913 roma sampdoria sassuolo spezia torino udinese verona. Get the latest napoli news, scores, stats, standings, rumors, and more from espn. Le arti di napoli (parte 2) | starcasinò...
Nil Burak / Nil Burak (1948 - ....) - Forum Gerçek : Nil burak is on facebook. . Nil burak is an actress, known for dogru yoldan ayrilanlar (1976), eksik etek (1976) and gülsah (1975). Nil burak yalnızım ben/ gözünüz aydın 45 liği (1978) yalnızım ben yalnızım ben, çok yalnızım. En i̇yileriyle nil burak 1978. Eşsiz ve çok beğenilen şarkıları bu akşam dizide seslendirecek olan burak, özcan deniz ve i̇rem helvacıoğlu ile gerçekleşen sahnenin çekimlerinden. With music streaming on deezer you can discover more than 56 million tracks, create your own playlists, and share your favorite tracks with your friends. She is best known for her hit song sen de başını alıp gitme (don't you run away, too). Ünlü sanatçı nil burak, bu akşam özcan deniz'in son dizisi seni çok bekledim'e konuk oyuncu günün hakkında en çok arama yapılan isimlerinin başında gelen nil burak ile ilgili merak edilenleri ve. Nil burak, seni çok bekledim'e konuk oluyor. Nil burak 1948 yılında...
Ikan Nila Tauco - Ikan Nila - Koncokan.com : Ikan ini diintroduksi dari afrika, tepatnya afrika bagian timur, pada tahun 1969, dan kin. . Nggak hanya digoreng dan dibakar saja, kamu bisa mencoba menu hidangan. Langkah langkah cara membuat ikan nila santan kuning : Ikan ini diintroduksi dari afrika, tepatnya afrika bagian timur, pada tahun 1969, dan kin. Beberapa aspek terkait dengan keberhasilan budidaya ikan nila. Penjelasan lengkap seputar ikan nila. Orang memang kerap bingung menentukan umpan seperti apakah yang. Resep hidangan ini juga dilengkapi dengan berbagai resep ikan lainnya seperti. Ikan nila adalah sejenis ikan konsumsi air tawar. Mulai dari cara merawat, budidaya, mengawinkan, pemberian pakan, kebersihan kolam, harga jual, jenis ikan nila. Berikut panduan tepat terbukti cara ternak ikan nila terbukti tekan angka fcr turun dan hasilkan panen lebih maksimal! Foto Ikan Nila Air ...
Komentar
Posting Komentar